![]() |
![]() |
![]() |
![]() |
![]() |
![]() |
![]() |
![]() |
![]() |
![]() |
![]() |
![]() |
![]() |
![]() |
![]() |
![]() |
![]() |
![]() |
![]() |
![]() |
![]() |
![]() |
![]() |
![]() |
![]() |
![]() |
![]() |
![]() |
卡城新闻 加国新闻 即时新闻 娱乐八卦
最新科技 读者文摘 养生保健 美食饮品
居家生活 音乐诗画 艺术中心 风筝专辑 房屋租赁 求职招聘 便民广告 定居指南 城市介绍 房产动态 留学移民 华人故事 教育话题 财经信息 精华旅游 难得一笑 |
![]() |
![]() |
![]() |
![]() |
![]() |
![]() |
![]() |
![]() |
![]() |
![]() |
![]() |
![]() |
![]() |
卡城新闻 加国新闻 即时新闻 娱乐八卦 最新科技 读者文摘 养生保健 美食饮品 居家生活 音乐诗画 艺术中心 风筝专辑 房屋租赁 求职招聘 便民广告 定居指南 城市介绍 房产动态 留学移民 华人故事 教育话题 财经信息 精华旅游 难得一笑 |
留学移民 |
![]() ![]() ![]()      ![]() ![]() |
【卡城华人网 www.calgarychina.ca】  2025-09-13 11:29   免责声明: 本消息未经核实,不代表网站的立场、观点,如有侵权,请联系删除。 |
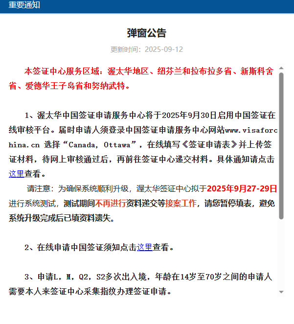
9月12日,中国驻加拿大 使馆官网发布通知,宣布将全面启用签证在线办理。通知如下:中国驻加拿大 使馆将于2025年9月30日正式启用中国签证在线办理,届时您通过中国签证申请服务中心网站申请中国签证时,可享受在线填表、在线上传申请材料的便利,欢迎访问该网站获取更多信息。 ![]() 渥太华签证中心通知说: 1、渥太华中国签证申请服务中心将于2025年9月30日启用中国签证在线审核平台。届时申请人须登录中国签证申请服务中心网站www.visaforchina.cn 选择“Canada, Ottawa”,在线填写《签证申请表》并上传签证材料,待网上审核通过后,再前往签证中心递交材料。具体通知请点击这里查看。 请注意:为确保系统顺利升级,渥太华签证中心拟于2025年9月27-29日进行系统测试,测试期间不再进行资料递交等接案工作,请您暂停填表,避免系统升级完成后已填资料遗失。 2、在线申请中国签证须知点击这里查看。 ![]() 3、申请L,M,Q2,S2多次出入境,年龄在14岁至70岁之间的申请人需要本人来签证中心采集指纹办理签证申请。 4、关于免签政策相关问题,请查看中国驻加拿大 使馆网站: https://ca.china-embassy.gov.cn/ 5、签证中心咨询邮箱:ottawacenter@visaforchina.org 本签证中心服务区域:渥太华地区、纽芬兰和拉布拉多省、新斯科舍省、爱德华王子岛省和努纳武特。 多伦多签证中心此前已经实行此制度: ![]() 升级为签证在线审核模式后,签证申办流程如下: (一)准备签证申请材料 请按照您申请的签证种类, 准备申请材料。 (二)在线填写《签证申请表》并上传申请材料 请 您 登 录 中 国 签 证 申 请 服 务 中 心 ( 以 下 简 称“签证中心”)网站www.visaforchina.cn,选择加拿大所在地点,注册后登录。根据提示在线填写《签证申请表》、上传申请材料并提交,等待初审通过。 注意:您须在确认费用页面再次点击“提交/Submit”按钮,该次申请才正式完成在线提交,否则状态为 “PENDING”(未完成在线提交流程)。 线上审核时长:自提交申请表后约 3-5 个工作日。(如因表格填写有误或上传资料不全导致需要驳回修改,您的线上审核时间将会延长)。 提交申请后,签证中心可能需要您进一步提供材料,请前往“申请进度查询”及时了解申办进度。待申请状态为“待递交护照”或“通过”时,打印《签证申请表》首页和最后一页并签字。 您可以随时登录您的账号查询申请状态: • 若状态显示为“To be modified”,根据邮件或系统提示修改或补充申请材料。 • 若状态显示为“Unapproved”,审核不通过。 • 若状态显示为“Online review completed”,请打印邮件附件《签证申请凭证》并携带邮件中提示要带来签证中心的文件及《签证类型及材料清单》中要求提交的资料原件及复印件至签证中心缴费。 (三)到签证中心递交签证申请材料并缴费 1. 收到确认邮件后,申请人即可携带打印的邮件附件:《签证申请凭证》,于工作日 9:00 至 15:00 到所在签证中心递交签证申请材料、采集生物信息并缴费。 2. 到所在签证中心提交如下材料:护照原件;《签证申请凭证》;《签证申请表》首页和最后一页并签字;证件照片 1 张(半年内近照、免冠、白底彩色、小2 寸、不可佩戴饰品);《签证类型及材料清单》中要求提交原件的材料及其他相关材料(例如邀请函、原中国护照、出生证明文件等); 3. 申请人需到签证申请中心采集指纹。 4. 建议需要双向邮寄服务的申请人(须符合免采指纹)至少提前一个月递交线上申请,待线上审核通过后,才可进行邮寄。 5. 递交申请材料时须缴纳全部费用,费用包含签证费、签证服务费、税费、邮寄服务费(如适用)。 以下签证申请人可免采指纹: • 未满 14 周岁或已满 70 周岁人员; • 持外交护照或符合中国外交、公务、礼遇签证审发条件人员; • 五年内持同一本护照在同一中国使领馆(或签证中心)申办过生物识别签证并采集过指纹的人员; • 十指手指均残缺或十指指纹均无法留存人员; 特别提示:所在签证中心不负责中国签证的审批;中国驻加拿大 使馆根据中国有关法律和规定决定是否颁发签证、颁发何种签证及签证的有效期等。如果签证申请未被中国驻加拿大 使馆批准,或被拒签,或入境次数、有效期、停留期被更改,将据实收取签证费,且不退还服务费。 到中心递交材料后申请签证所需时间:普通件 4 个工作日、加急件3 个工作日、特急件 2 个工作日。 (四)领取证件 请您凭递交申请时获发的取证单,在相应的预计取证时间到所在签证中心领取证件。 特别提示:如签证官要求补充材料或正在审核中,您的取证日期将会延后。 以上关于签证在线办理和审核的流程及信息均摘录自中国签证中心的网上信息,可能发生变化,一切以当地签证中心的规则、流程和说法为准。 来源:加国无忧 编辑(Edit)     删除(Delete) |
![]() |
![]() |
![]() |
版权所有(C), 2002-2025, 卡城华人网中国版 www.calgarychina.ca |
版权所有(C), 2002-2025, 卡城华人网中国版 www.calgarychina.ca |